반응형
Notice
Recent Posts
Recent Comments
Link
| 일 | 월 | 화 | 수 | 목 | 금 | 토 |
|---|---|---|---|---|---|---|
| 1 | ||||||
| 2 | 3 | 4 | 5 | 6 | 7 | 8 |
| 9 | 10 | 11 | 12 | 13 | 14 | 15 |
| 16 | 17 | 18 | 19 | 20 | 21 | 22 |
| 23 | 24 | 25 | 26 | 27 | 28 | 29 |
| 30 |
Tags
- react #useCallback #react Hook
- 이친수
- React #effect hook #useEffect
- 얕은 복사 #깊은 복사 #shallow copy #deep copy
- raect typescript #react #typescript #styled-component
- donwstream #upstream #origin
- 버블링 #갭쳐링 #이벤트 #JS
- html entities
- React-Query
- JWT #토큰 #refreshToken #accessToken #Token #token #localStorage #sessionStorage
- 빡킹독
- React #리액트 이벤트 주기 #리액트 이벤트
- RateLimit
- 백준 #직각삼각형
- React #Hook rules #Hook 규칙
- useState #Hooks
- npm #not being able to find a file #npm install Error
- Next.js
- 백준 #적록색약
- 다익스트라 #파티 #백준
- rate limit
- 노마드 코더 #타입스크립트 #typescript #class
- 플로이드 #c++
- DP #c++
- React #controlled component #비제어 컴포넌트 #제어 컴포넌트
- react fragment
- 코드스테이츠 #알고리즘 #그리디
- axios
- #useRef #언제 쓰는데?
- interceptors
Archives
- Today
- Total
꿈꾸는 개발자
Javascript 이벤트 버블링/캡처링 본문
버블링(bubbling)
정의: 버블링은 한 요소의 이벤트가 발생하면 해당 요소에 할당된 핸들러가 작동하고, 이어서 부모 요소의 핸들러가 동작하는 형식을 말한다. 해당 과정은 가장 최상단의 요소(document 객체)를 만날 때까지 반복된다.

- 위 사진에서 <p>태그 영역을 클릭하게 되면 p 태그에 할당된 헨들러만 동작되는 것이 아닌, div, form에 있는 핸들러들까지 순차적으로 작동하게 된다! => 이처럼, p는 가된 element에서 가장 최상단 요소까지 핸들러가 동작하게 되는 것이다.
- 거의 모든 이벤트는 버블링 된다(즉 예외는 존재함!) => ex) focus이벤트는 버블링X
Event.target
- event.targe로 이번트가 발생한 target요소에 접근 가능!
- event.target vs this(=event.currentTarget)
- event.target은 실제로 이벤트가 발생한 타겟을 지칭한다(버블링 영향X)
- this: 현재 실행 중인 '타깃' (버블링 영향 O)
버블링 중단하기
- 이벤트 <html>요소를 거쳐서 document 객체를 만날 때까지 진행되기도 한다
- 이벤트 객체 메서드인 event.stopPropagation()을 사용하면 됨!
- 단점: 위로 올라가는 핸들러는 막아주지만, 한 요소가 여러 이벤트가 있을 경우 이를 막아주진 못한다.
- 같은 요소의 다른 핸들러의 이벤트도 막으려면, event.stopImmediatePropagation()을 사용하면 된다!
- 주의점: event.stopImmediatePropagation()의 사용을 주의! =>추후에 문제를 만들 수도!
- ex) 사람들의 메뉴 클릭 데이터를 분석할 때 document.addEventListener('click',...)을 사용하는 경우가 존재함=> 버블링을 막아놓으면, 해당 데이터 분석을 할 수가 없음
- 보통, 이벤트 버블링을 막을 경우는 발생X =>차라리 event 객체를 통해 다른 핸들러에서 읽을 수 있게 하면, 이벤트 버블링을 통제할 수 있음
- ex) 사람들의 메뉴 클릭 데이터를 분석할 때 document.addEventListener('click',...)을 사용하는 경우가 존재함=> 버블링을 막아놓으면, 해당 데이터 분석을 할 수가 없음
- 이벤트 객체 메서드인 event.stopPropagation()을 사용하면 됨!
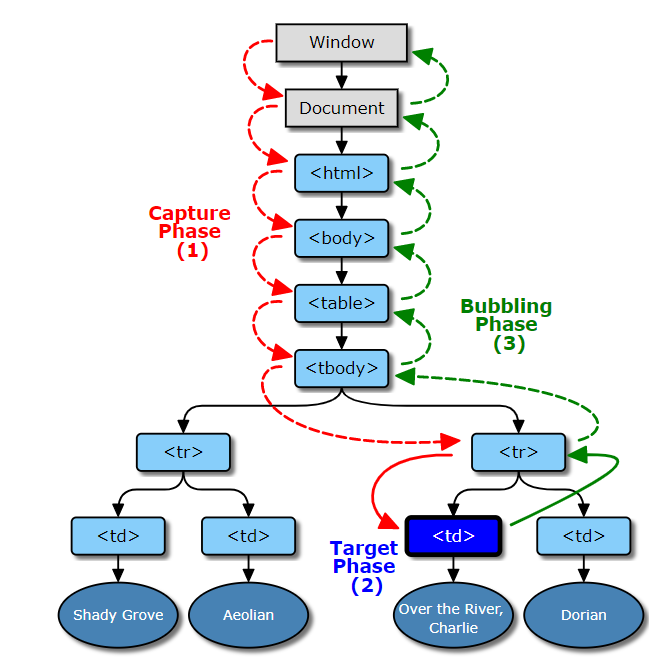
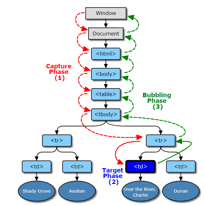
캡처링(Capturing):

이벤트의 흐름:
- 이벤트의 흐름 중 3가지 단계가 존재한다
- 캡쳐링 단계 - 이벤트가 하위 요소로 전파되는 단계
- 타깃 단계 - 이벤트가 실제 타깃 요소에 전달되는 단계 (evet.target에 해당하는 요소)
- 버블링 단계 - 이벤트가 상위 요소로 전파되는 단계
- <td>를 클릭했을 때 이벤트의 흐름, td클릭=> 최상위에서 아래로 전파됨(캡처링 단계) => 이벤트가 타깃 요소에 도착 및 실행(타깃 단계) => 다시 위로 전파(버블링 단계) ------해당 과정을 통해 이벤트 핸들러가 호출된다!
- javascript.info에 따르면 캡쳐링을 사용해야 할 경우는 거의 없다함!
캡쳐링 단계 이벤트 잡아내기:
- 갭쳐링 단계에서 이벤트를 잡아내려면 addEventListener의 capture 옵션(3 번째 인수로 전달하면 됨) true로 설정을 해야 한다!
- capture: false (default 값) => 버블링 단계에서 핸들러 동작
- capture: true => 캡쳐링 단계에서 핸들러 동작
- removeEventListener을 사용하면 핸들러를 지울 수 있음
출처:
Event | PoiemaWeb
이벤트(event)는 어떤 사건을 의미한다. 브라우저에서의 이벤트란 예를 들어 사용자가 버튼을 클릭했을 때, 웹페이지가 로드되었을 때와 같은 것인데 이것은 DOM 요소와 관련이 있다. 이벤트가 발
poiemaweb.com